English
加入收藏
设为首页
深圳维天认证中心有限公司
首页
关于维天
新闻中心
CCC产品认证
自愿性产品认证
证书查询
CCC证书查询
自愿性证书查询
招聘信息
联系我们
CCC标志专栏
CCC标志申办
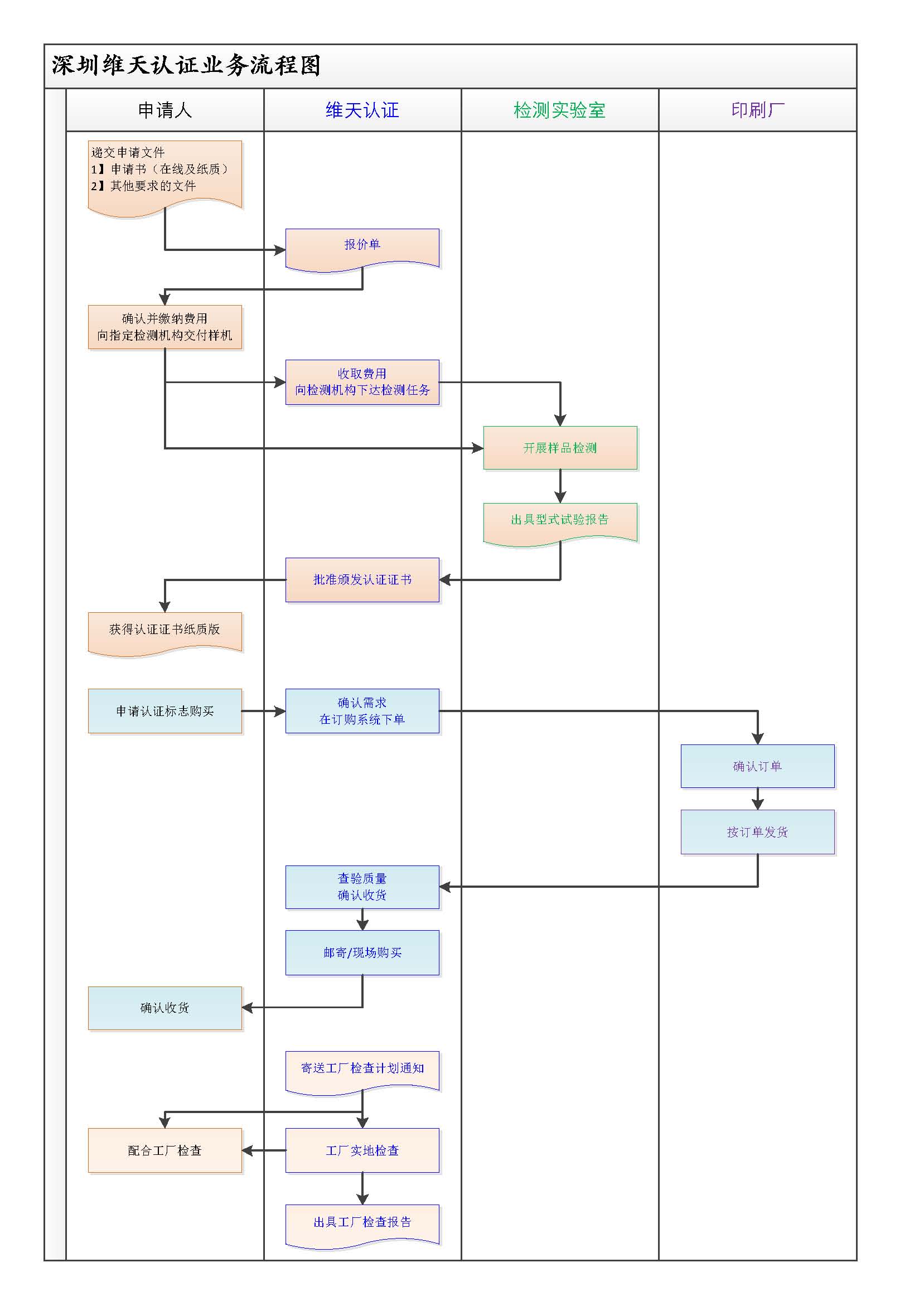
深圳维天认证业务流程图
时间:2018-05-07
附件:
深圳维天认证业务流程图
友情链接